Instance Verification Kit (IVK)
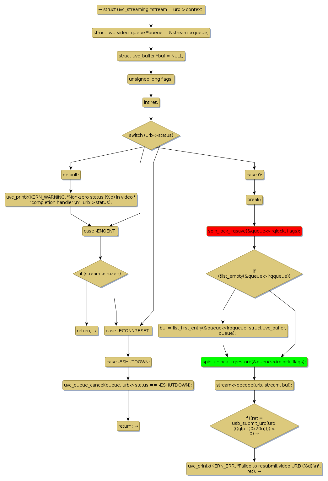
spin lock @ [40699+42+/linux-3.19-rc1/drivers/media/usb/uvc/uvc_video.c]
Instance Signature: irqlock
|
The Matching Pair Graph:
|
|
Function Name
|
Control Flow Graph (CFG)
|
Events Flow Graph (EFG)
|
Source Correspondence
|
|
uvc_video_complete
|
|
|
[40091+18+/linux-3.19-rc1/drivers/media/usb/uvc/uvc_video.c]
|